应用交流 场景案例 工业元宇宙 金融元宇宙 文旅元宇宙 商贸元宇宙 政务元宇宙 城乡元宇宙 教育元宇宙 大健康元宇宙 消费动态
元宇宙启蒙小星星 元宇宙小队长 元宇宙小院士 元宇宙青少年等级考试(1-12级) 元宇宙青少年科普导师(初级) 元宇宙青少年科训导师(中级) 元宇宙青少科创导师(高级)
元宇宙“数据要素”大赛 元宇宙数据要素大赛2024 元宇宙数据要素大赛2025 元宇宙共识大会 元宇宙共创大会 元宇宙共享大会 元宇宙共治大会 元宇宙共赢大会 全球元宇宙大会 链改2.0六方会谈 第1期六方会谈
前 言
随着大数据、云计算、物联网等技术的飞速发展,数据已成为现代经济体系中的重要资产。数据资产化和数据知识产权的登记制度作为保障数据权益、促进数据交易和利用的重要手段,日益受到关注。本文旨在探讨数据资产登记与数据知识产权登记之间的共同点和差异点,并分析其在实际应用中的意义与挑战。
一、数据资产登记与数据知识产权登记的定义与背景
1.1 数据资产登记的定义与背景
数据资产(Data Asset)是指那些能够为组织带来价值的数据集合,包括结构化和非结构化数据。数据资产登记是指对数据资源的持有状态、市场价值等信息进行记录、确认和公示的过程。其目的是证明数据资源的权属关系,保障数据交易的安全性和合法性,促进数据的流通和利用。实务中常由数据交易所或数据资产登记中心/平台颁发登记凭证。(详见文章:数据资产登记平台,是噱头吗?)
1.2 数据知识产权登记的定义与背景
数据知识产权(Data Intellectual Property)是指权利人对于依法依规获取、经过一定规则处理、具有商业价值、智力成果属性以及非公性质的数据集合,享有的持有、使用、经营和收益的权益。数据知识产权登记是指对数据知识产权部门(多为各地知识产权局)对数据处理者拥有的符合上述特征的数据集合进行存证、登记的行为。其目的是保护数据处理者的创新成果,规制他人不正当获取和使用数据的行为,为数据交易和司法裁判提供有力支持。
二、数据资产登记与数据知识产权登记的共同点
2.1 登记目的与意义
数据资产登记和数据知识产权登记在目的上具有共性,均旨在明确数据的权属关系,保障数据权益,促进数据的流通和利用。两者都通过登记制度,为数据交易提供法律保障,降低交易风险,提高交易效率。同时,登记证书作为法律凭证,在争议仲裁和司法裁判中具有重要参考作用。
2.2 登记内容与形式
两者在登记内容上均包含数据资源的基本信息、权属信息、价值评估等核心要素。在形式上,均采用书面或电子形式进行登记,并颁发相应的登记证书或证明文件。这些证书或文件在数据资产入表、数据交易、融资质押、会计核算等场景中具有广泛的应用价值。
2.3 登记程序
数据资产登记和数据知识产权登记均有一定的登记程序,一般包括申请、审查、公示、颁证等环节。申请人需提交相关材料,经登记机关审核无误后,予以登记并颁发证书。这一流程确保了登记的规范性和权威性。
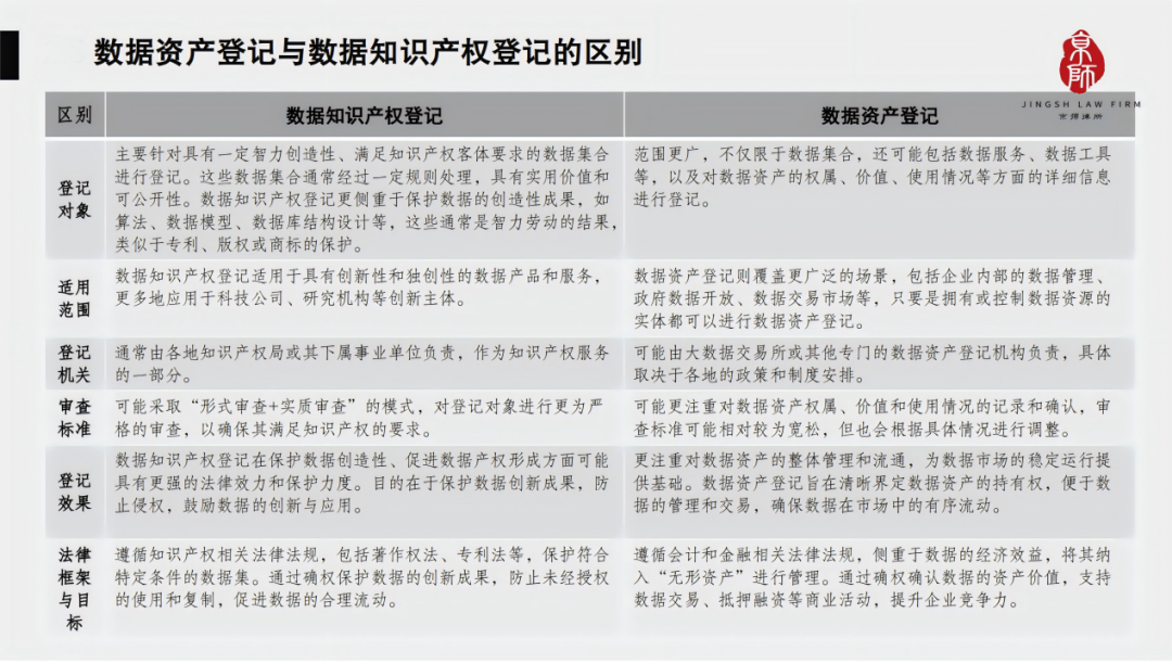
三、数据资产登记与数据知识产权登记的差异
3.1 赋权客体与保护路径
数据资产登记主要关注数据资源的持有状态和市场价值,其赋权客体是数据资源本身。而数据知识产权登记则侧重于保护数据处理者对其数据集合的智力成果和商业价值,其赋权客体是数据处理者的创新成果。因此,在保护路径上,数据资产登记更多地依赖于物权法的相关规定,而数据知识产权登记则更多地依赖于知识产权法的相关规定。
3.2 登记对象与范围
数据资产登记的对象是广泛的数据资源,包括结构化和非结构化数据。这些数据可以是企业内部生成的数据,也可以是外部获取的数据。而数据知识产权登记的对象则是具有商业价值、智力成果属性以及非公性质的数据集合。这些数据集合通常经过一定的处理、加工和开发,形成具有独特价值的数据产品。因此,在登记范围上,数据知识产权登记更加严格和具体。
3.3 登记审查与效力
数据资产登记的审查通常较为宽松,主要进行形式审查,确认数据资源的权属关系和市场价值。而数据知识产权登记的审查则更加严格,需要进行实质审查,确认数据集合的独创性的智力成果属性和商业价值。在效力上,数据知识产权登记证书具有更强的法律效力,可以作为司法裁判中具有初步效力的证据和数据交易确权的依据。而数据资产登记证书虽然也具有一定的法律效力,但其效力相对较弱。例如,今年7月,全国首例涉《数据知识产权登记证》效力认定案在北京知识产权法院作出二审判决。本案中,原告数据堂(北京)科技股份有限公司(以下简称“数据堂公司”)为专业从事人工智能领域数据服务的科技创新企业,花费大量人力财力录制了1505小时普通话收集采集语音数据,形成了aidatatang1505zh数据集(以下简称“案涉数据集”),该案涉数据集可供企业、高校等机构用于研发语音识别等人工智能技术。被告隐木(上海)科技有限公司(以下简称“隐木公司”)同样从事人工智能领域数据服务,隐木公司未经许可获取数据堂公司的案涉数据集,并在官方网站向公众传播。
数据堂公司遂以隐木公司构成不正当竞争为由诉至法院,目前该案经北京互联网法院一审、北京知识产权法院二审,最终认定隐木公司侵犯数据堂公司数据权益,构成不正当竞争。
在诉讼中,数据堂公司以其《数据知识产权登记证》主张其享有案涉数据集的权益,并有权据此提出权利主张。北京互联网法院、北京知识产权法院均认可在无相反证据证明的情况下,《数据知识产权登记证》可以初步证明登记人即为数据集的合法持有人,登记人有权就登记数据集的数据权益提出权利主张。
3.4 金融属性与风险防范
数据资产登记主要关注数据资源的持有状态和市场价值,其金融属性相对较弱。数据资产持有证书一般不能单独用来质押、融资、贷款等金融活动,若想拉动金融创新的后续价值板块,往往需要完成数据资产入表或数据产品上架/登记并进行交易等资产化动作。而数据知识产权登记则具有较强的金融属性,经过评估后的数据知识产权可以作为质押、融资、贷款等金融活动的有效资产。数据知识产权的金融化不仅有助于数据处理者获得资金支持,推动数据产品的进一步开发和市场应用,还能增强数据市场的活跃度和创新力。
3.5 法律基础与制度保障
数据资产登记和数据知识产权登记在法律基础和制度保障上也存在差异。数据资产登记的法律基础主要依赖于民法典物权编、合同编等相关法律,这些法律主要关注数据的物理存储、占有、使用、收益和处分等物权关系;但数据产权制度尚未健全,数据权属暂且未由上位法实现最终定论,数据确权的难点仍需要结合业务场景与数据合规,在实务中予以定制化解决。
而数据知识产权登记的法律基础则更加复杂,它融合了知识产权法、反不正当竞争法、商业秘密保护等多个法律领域。数据知识产权登记不仅保护数据处理者的创新成果,还涉及数据的商业秘密、技术秘密以及数据处理的独特方法等,这些都需要在法律层面进行细致的规定和保障。
在制度保障方面,数据资产登记和数据知识产权登记都需要完善的登记制度和监管机制。然而,由于两者的法律基础和保护对象不同,其制度保障的具体内容和方式也存在差异。数据资产登记制度需要关注数据的流通性、安全性和可交易性,建立健全的数据资产评估、交易和监管体系。而数据知识产权登记制度则需要关注数据的创新性、独特性和商业价值,建立科学的评估标准、严格的审查程序和有效的保护机制,确保数据知识产权的合法权益得到充分保障。
3.6 实际应用与案例分析
在实际应用中,数据资产登记和数据知识产权登记都发挥着重要作用,但具体应用方式和案例特点有所不同。数据资产登记主要应用于数据交易、数据共享、数据治理等场景,通过登记明确数据的权属关系和市场价值,促进数据的流通和利用。例如,在数据交易市场中,数据卖方可以通过数据资产登记证明其数据资源的合法性和市场价值,提高交易的可信度和透明度;数据买方则可以通过查阅登记信息了解数据资源的基本情况,降低交易风险。
而数据知识产权登记则更多应用于数据产品开发、技术创新、知识产权保护等场景。通过数据知识产权登记,数据处理者可以获得对其数据产品的独占权、使用权、收益权等权益,防止他人未经许可的复制、使用或泄露。例如,在数据产品开发过程中,数据处理者可以将其具有创新性和商业价值的数据集合进行知识产权登记,以获得法律保护和市场认可;在知识产权纠纷中,数据知识产权登记证书可以作为有力证据,支持数据处理者的维权行动。
四、挑战与对策
尽管数据资产登记和数据知识产权登记在保障数据权益、促进数据交易和利用方面发挥着重要作用,但在实际应用中也面临着诸多挑战。首先,数据权属关系复杂多变,难以准确界定。不同来源、不同类型的数据可能涉及多个主体和多种权益关系,给数据登记带来困难。其次,数据价值评估标准不统一,难以形成共识。数据价值受多种因素影响,包括数据量、数据质量、数据应用场景等,不同评估机构和方法可能得出不同的评估结果。此外,数据交易市场尚不成熟,交易规则和监管机制尚待完善;数据知识产权的法律保护体系亦仍需加强和完善等。
针对这些挑战,本文提出以下对策建议:一是加强数据权属关系的研究和界定工作,明确数据资源的权属归属和权益分配原则;二是建立统一的数据价值评估标准和评估体系,提高数据价值评估的科学性和公正性;三是完善数据交易市场的交易规则和监管机制,保障数据交易的安全性和合法性;四是加强数据知识产权的法律保护力度和执法力度,提高数据知识产权的侵权成本和维权效率;五是推动数据登记制度的创新和发展,探索建立更加灵活、高效、便捷的数据登记方式和流程。
五、结语
综上所述,数据资产登记与数据知识产权登记在目的、内容、程序等方面既有共同点也存在显著差异。两者共同构成了保障数据权益、促进数据交易和利用的重要制度框架。然而在实际应用中仍面临诸多挑战需要克服。未来随着大数据技术的不断发展和数据经济的日益繁荣,数据资产登记和数据知识产权登记的重要性将进一步提升。我们期待通过不断完善和创新数据登记制度,为数据资源的合理配置和高效利用提供有力保障和支持。同时,我们也期待与更多学者和实务专家共同关注这一领域的研究和实践工作,为推动数据经济的健康发展贡献智慧和力量。
附表:
好文章需要您的支持
根据《中华人民共和国著作权法》及《最高人民法院关于审理涉及计算机网络著作权纠纷案件适用法律若干问题的解释》的规定,本网站声明:凡本网转载作品,转载目的在于传递更多信息,并不代表本网赞同其观点和对其真实性负责,转载信息版权属于原媒体及作者。我们力所能及地注明初始来源和原创作者,如果您觉得侵犯了您的权益,请通知我们,我们会立即删除改正。如因作品内容、版权和其它问题需要同本网联系的,请在30日内进行。