导航更多
当前您所在的位置:首页 » 数字中国 » 综合论述

“数字中国”的由来、发展与未来

2024-09-11 3745
分享
导读


“数字中国”的理论与实践源于新一代信息技术革命的大背景,但最直接的动因是习近平在福建工作期间的"数字福建"实践探索以及他在2015年底有关"数字中国"的重要讲话。"数字中国"的发展经历了萌芽起步、地方探索、国家战略三个阶段,现已成为中国国家信息化体系建设的标志。作为中国科技创新的重大战略,"数字中国"建设必将在经济、政治、文化、社会和生态诸多方面对中国未来产生全方位的影响。

报告全文如下

加快数字化发展步伐,全面推进“数字中国”建设,是以习近平同志为核心的党中央立足当前中国特色社会主义进入新时代,全面进入建设社会主义现代化强国这一历史方位,主动顺应引领全球范围内新一轮信息技术革命大潮而超前布局、适时提出的国家战略[1]。20世纪初,习近平同志在福建工作期间率先提出“数字福建”,为数字化和“数字中国”建设做了早期的探索[2]。2015年12月,习近平总书记在第二届世界互联网大会上首次正式提出推进“数字中国”建设的倡议[3]。2017年10月18日,党的十九大报告正式提出建设“数字中国”的战略构想[4]25。2017年12月8日,习近平总书记在主持中共中央政治局第二次集体学习时再次强调,要“加快建设数字中国,更好服务我国经济社会发展和人民生活改善”[1],标志着“数字中国”建设进入全面发展期。2020年10月29日,党的十九届五中全会通过的《中共中央关于制定国民经济和社会发展第十四个五年规划和二〇三五年远景目标的建议》正式将“加快数字化发展”,建设“数字中国”写入其中,标志着“数字中国”建设进入全面加速期[5]。下文拟对“数字中国”的由来、发展与未来进行初步的回顾和展望。

一、“数字中国”的背景由来

“数字中国”,从本质上来说,其实就是中国的国家信息化体系建设,是全国范围内各行各业的信息化、数字化建设运动。这场举国性的数字化、现代化运动由习近平总书记发起,全国人民共同参与,以加速建设社会主义现代化强国和中华民族伟大复兴为远大目标。

(一) 信息技术革命:“数字中国”提出的时代背景

人类认识和实践的过程是人类对自然、社会不断深入和精准探索的过程。从哲学角度来说,“数字中国”建设正是中国对这场人类认知革命的回应。

人类从最初对世界是什么的猜测到如何认识这个世界,逐渐从本体论转向认识论。随后,人类的认识也从感性认识、质性认识逐渐走向理性、量化的认识。数字化、数据化正是人类认识不断深入的结果,并引导着人们从数字化认识走向数字化实践。

从20世纪中叶开始,数字电子技术、数字计算机等数字技术的兴起,为人类从技术上对世界实现数字化认知和实践提供了技术的支持,并由此引发了一场新的技术革命,即信息技术革命。这场革命被阿尔文·托夫勒[6]称为“第三次浪潮”,丹尼尔·贝尔[7]称其为“后工业社会”。20世纪50—80年代,人们试图用电子技术实现数字的技术表述和运算,从而为世界的数字化打下数字存储、记录的基础,由此,数字也就逐渐从世界的一种认知方式转变为世界的存在方式,并最终成为人类的一种新资源。

20世纪90年代,互联网的兴起更是带来了被称为“信息高速公路”的全新网络世界,人类进入了“数字化生存”的全新生活方式。互联网让分散的数据能够汇聚在一起,形成一种数字资源,由此形成了一个更加紧密联系的世界,马克思主义哲学所说的普遍联系通过互联网络得到了显现和加强,世界成为了一个“小世界”[8]

21世纪开始,数字化、信息化的脚步更加快速,数据挖掘、移动网络、智能终端、网络社交、大数据、新一代人工智能等一系列数字化新技术迅速崛起,人类社会迅速进入大数据和人工智能时代[9]9。信息技术革命也由此进入了新阶段,被人们称为新一代信息技术革命。

新一代信息技术革命带来了时代的重大转型。“就像望远镜让我们能够感受宇宙,显微镜让我们能够观测微生物一样,大数据正在改变我们的生活以及理解世界的方式,成为新发明和新服务的源泉,而更重要的改变正蓄势待发”[9]1,任何国家如果不跟上新一代信息革命的步伐,都将被远远地甩在后面且被动挨打,就像18、19世纪的两次技术革命一样。“数字中国”建设实际上是中国在现代化建设过程中对世界信息革命的回应,是中国对以数字化为代表的新一代信息革命的应对。所以,新一代信息技术革命是“数字中国”提出的时代大背景。

(二) “数字地球”:“数字中国”概念提出的直接诱因

面对新技术革命的滚滚浪潮,各国政府纷纷提出自己的应对之策,试图占领新技术革命高地、引领世界未来发展。美国更是试图制定国家战略来抓住这次新技术革命的机遇,继续主导世界。1995年,微软公司总裁比尔·盖茨撰写了畅销书《未来之路》;时任美国总统比尔·克林顿则提出“信息高速公路”国家战略计划。之后,时任美国副总统戈尔于1998年1月在加利福尼亚州科学中心开幕典礼上发表题为“数字地球:认识21世纪我们所居住的星球”的演说,第一次正式提出“数字地球”(Digital Earth)的概念[10]。所谓“数字地球”,就是运用GPS、网络技术、虚拟现实等数字技术,对地球甚至外星球进行全面数字化、信息化。通过数字化技术对地球进行全面数字化之后,实体地球映射为一个可认知、可计算、可操控和可视化的海量数据库,成为一个虚拟数字地球,这样就可以通过虚拟地球来认知实体地球。“数字地球”的提出开启了对地球甚至外星球的数字化浪潮,同时也开启了各国数字化建设的运动。“数字中国”刚开始只是一个与“数字地球”相对应的概念,指的只是利用GPS、卫星通信、虚拟现实等技术对中国范围内的各类自然资源进行数字化,以便加强自然资源的认知和利用的数字化运动。也正因为回应“数字地球”,中国学术界才正式提出“数字中国”的概念,并开始了对中国自然资源的数字化研究。所以,“数字地球”是“数字中国”提出的直接诱因。

(三) “数字福建”:全新意义上的中国数字化实践预演

2000年9月,从国外回来的福州大学副校长王钦敏向时任福建省省长习近平递交了两份政策咨询报告:《“数字福建”项目建议书》和《“数字福建”总体框架方案》。习近平同志接到报告后高度重视,立即做出批示:“建设‘数字福建’意义重大,省政府应全力支持。实施科教兴省战略,必须抢占科技制高点。建设‘数字福建’,就是当今世界最重要的科技制高点之一。建设‘数字福建’不是可望不可及的事情,我省在这方面有较好的人才和经济基础,经过努力是可以实现的。要选准抓住这个科技制高点,集中力量,奋力攻克。”[11]

随后,在2020年10月27日召开的福建省委第六届十二次会议上,“数字福建”被写入“十五”计划纲要之中,并立即成立了由时任省长习近平亲任组长的数字化建设领导小组。当其他省份、部门仅把“数字地球”“数字中国”等作为区域性的测绘数字化之时,在习近平同志的率领下,福建省已经将数字化的领域做了全面扩展,向着“数字化、网络化、可视化、智能化”的“新四化”目标开展了轰轰烈烈的数字化实践。

“数字福建”实践是“数字中国”建设的预演,是全面开展中国数字化运动的地方实践探索。“数字福建”的数字化探索为“数字中国”积累了丰富的实践经验,也为“数字中国”建设的提出奠定了实践基础。

(四) “数字中国”:国家战略意义上的信息化纲领

2011年6月,美国麦肯锡咨询公司在一份咨询报告中正式提出了大数据的概念。2012年被称为“大数据元年”。随后,多家媒体纷纷宣布人类开始进入大数据时代,世界主要国家也纷纷提出自己的大数据国家战略。在以往的各次科技革命中,中国曾因各种原因而错失良机,留下了永远的遗憾。正当中国阔步迈向现代化,实现中华民族伟大复兴之时,正好遇上了以数字化为代表,以互联网、大数据、人工智能等为基础的新一代信息技术革命。以习近平同志为核心的党中央及时抓住机遇,擘画中华民族的全面信息化蓝图。2015年10月,党的十八届五中全会首次提出“国家大数据战略”并发布了《促进大数据发展行动纲要》。2015年12月16日,在浙江乌镇举办的第二届世界互联网大会开幕式上习近平总书记正式提出要“推进‘数字中国’建设”的号召[3]。习近平总书记首次为“数字中国”赋予了全新的意义,从而开启了“数字中国”建设新征程,因此具有里程碑的意义。

虽然为了应对“数字地球”,中国较早就提出了“数字中国”的概念,但以往的“数字中国”含义有限,是狭义的“数字中国”。习近平总书记赋予新含义的“数字中国”包含了国家战略意义上的国家信息化建设纲领,是一个全新的概念,是广义的“数字中国”。从此,“数字中国”就代表了中国国家信息化的发展战略,是中华民族伟大复兴的重要内容,也是实现现代化强国和民族复兴的重要途径。因此,“数字中国”是由习近平总书记亲自赋予深刻含义、伟大目标的重要概念和国家战略,他是擘画、推动全新“数字中国”的第一人。


二、“数字中国”的发展历程

在这场以数字化为代表的新信息革命竞赛中,中国从20世纪80—90年代的追赶者变成了21世纪的引领者,数字化、信息化脚步紧跟时代步伐,超前制定战略,引领世界信息革命的发展。“数字中国”的发展大概可分为萌芽起步、地方探索、国家战略三个发展阶段[12]17-27

(一) 萌芽起步阶段:应对“数字地球”概念,开展中国地球资源数字化

萌芽起步阶段的时间大约为20世纪90年代中期至2000年。美国时任副总统戈尔的“数字地球”设想其实最早可回溯至1992年。他为应对全球气候变化首次提出了“数字地球”的概念,但由于当时互联网尚未普及,其他数字化技术尚在萌芽之中,因此没有得到全球响应。当戈尔于1998年1月再次提起“数字地球”设想之时,各种条件基本具备,因此得到了各国的热烈响应。

“数字地球”是利用先进的信息技术对地球资源进行全面的信息化,以实现更加充分地利用和保护地球资源。因此,中国学术界,特别是以中国科学院地学部、北京大学地球科学系等教学科研机构为代表的地球、地理、测绘界的学者们迅速响应,提出了“数字中国”的概念,开展了“数字中国”的研究[12]18-19

这一阶段的“数字中国”概念及其目标与现在所说的“数字中国”的概念和目标差异较大,可以说概念虽然相同,但其本质具有重大差异。这一阶段所说的“数字中国”本质上是以作为地球重要组成部分的中国为对象,是作为“数字地球”的一个重要组成部分的研究。因此,具有如下特点:第一,研究对象是作为地球资源一部分的中国自然资源;第二,参与者主要是地球研究者、测绘工作者;第三,目标是对中国的地理资源进行数字化,建构数字化的地理信息系统;第四,政府部门特别是地方政府没有参与到“数字中国”的建设中,主要局限在学术界和测绘部门,并以地理信息系统(GIS)为基础,旨在以遥感卫星图像为主要技术分析手段,在可持续发展、农业、资源、环境、全球变化、生态系统、水土循环系统等方面开展具体的应用实践。

虽然萌芽起步阶段的“数字中国”与目前的“数字中国”建设有着本质的差异,但仍然对现在的“数字中国”建设具有重要意义。首先,正式提出了“数字中国”的概念,并在一定程度上实现了该概念的普及;其次,这一阶段的工作为随后出现的数字城市、智慧地球、智慧城市等创造了良好的基础;最后,为中国当今“数字中国”建设发展积累了初步的经验。因此,可以将这一阶段归为“数字中国”的萌芽起步阶段。

(二) 地方探索阶段:各省市开展内容各异的数字化建设,“数字福建”别开生面

地方探索阶段的时间大约为2001—2015年。进入2000年以后,随着全球范围内对于“数字地球”建设的高度关注,“数字中国”建设也走出了学术圈,成为了地方政府的信息化工作。从2000年开始,中国共有10多个省市启动了各地的地理资源信息化工作,开始论证建设“数字区域”相关工程,全力加强地理与空间信息基础设施建设,先后出台了“数字北京”(2000.01)、“数字福建”(2000.10)、“数字湖南”(2000.11)、“数字山西”(2000.12)、“数字陕西”(2001.02)、“数字湖北”(2001.02)、“数字吉林”(2001.04)、“数字江苏”(2001.06)、“数字浙江”(2003.09)、“数字广东”(2009)等[12]20-23

在这10多个开展地方数字化实践探索的省市中,数字化建设呈现出多样性的内容,有的侧重于地方地理信息系统建设,有的侧重于环境资源的数字化,有的侧重于网络和电子政务工作等。但有一点比较一致,就是基本上局限于数字技术应用实践。只有习近平同志领导的“数字福建”跳出了技术层面,走向了全局性的自然、经济、社会、文化的全面数字化、信息化和现代化。

习近平同志亲自领导的“数字福建”建设虽然发端于“数字地球”,但实际上与当时学术界关注的“数字中国”等概念相比,在内涵和外延上都有很大的差异。第一,对信息技术的广泛集成。“数字地球”主要集成遥感(RS)、地理信息系统、GPS、遥测技术、数据库与互联网、仿真与VR等现代科技;“数字福建”则包括各种现代信息通信技术。第二,对信息化建设全要素的覆盖。“数字地球”主要关注技术层面的问题,而“数字福建”实际上是广义的福建信息化建设,包括信息通信技术研发、信息通信技术应用、信息产业、信息资源开发建设、信息化人才、信息化政策标准法规、信息安全等。第三,应用领域的广泛覆盖。“数字地球”主要面向地理信息领域,是单一领域;“数字福建”则包括各区域各领域,覆盖了政治、经济、社会、文化、生活等的各个方面。第四,对经济社会的全面支撑引领。“数字地球”是用数字化手段统一处理地球信息,最大限度地利用开发地理信息资源;而“数字福建”以抢占科技制高点为目标,通过统揽信息化全局,全面推进全省国民经济和社会信息化,实现社会生产力的跨越式发展[12]21-22

这一时期的“数字中国”建设具有以下三个特点:一是“数字中国”建设从学术界的理论探索走向了地方政府的建设实践,一改过去局限于理论探索和科研工作,真正走进了地方政府工作议程;二是推动了地方地理空间资源、城市建设甚至政府工作的数字化、信息化工作;三是以“数字福建”为代表的地方数字化建设跳出了“数字地球”的内涵与外延,开始了全面的数字化建设工作。

地方探索时期的数字化建设为“数字中国”建设做出了重要贡献,同时也表现出了当时的局限。从局限来说,当时大部分政府机构对“数字中国”建设认识以地理信息系统领域应用实践探索为主,关注以地理信息系统、集成遥感、GPS技术为基础的地理信息的综合集成和具体领域的应用。从贡献来说,它为当今的“数字中国”建设积累了地方数字化建设经验,特别是地理信息系统、数字城市、数字政府建设等方面取得了一定的成绩。最为重要的是“数字福建”建设率先带头冲出了“数字地球”的局限,从单一的地理信息系统建设升格为推动整个经济社会发展的龙头工程,通过强化体制机制统筹和顶层规划设计,形成以“数字区域”建设引领带动区域经济社会转型升级的创新驱动发展路径,从而为“数字中国”建设提供了全方位数字化的建设样板[13]

(三) 国家战略阶段:数字化建设上升为国家战略,全面开展国家信息化体系建设

国家战略阶段主要从2016年开始。2012年,人类正式进入大数据时代,随后各国又展开了新一代人工智能研发的竞争,以数字化为代表的新一轮信息技术革命正如火如荼地在世界各国中全面展开。自党的十八大以来,以习近平同志为核心的党中央高度重视大数据、人工智能等新一代信息技术对治国理政、民族复兴的战略支撑作用,对实施国家大数据人工智能战略、推进数字中国建设进行了全面的战略规划,从顶层设计上把舵定向,标定了前进路线,擘画了建设蓝图。

2015年12月16日,第二届世界互联网大会如期在中国乌镇召开,习近平总书记在开幕式上的讲话中首次正式公开提出了“数字中国”的概念,并发布了“数字中国”的建设纲领。他指出:“中国正在实施‘互联网+’行动计划,推进‘数字中国’建设,发展分享经济,支持基于互联网的各类创新,提高发展质量和效益。”[3]

2016年12月,国务院正式出台《“十三五”国家信息化规划》,提出了“数字中国”的具体发展目标[14]。该规划提出到2020年“数字中国”建设取得显著成效,信息化发展水平大幅跃升,信息化能力跻身国际前列,具有国际竞争力、安全可控的信息产业生态体系基本建立。信息技术和经济社会发展深度融合,数字鸿沟明显缩小,数字红利充分释放。信息化全面支撑党和国家事业发展,促进经济社会均衡、包容和可持续发展,为国家治理体系和治理能力现代化提供坚实支撑。

2017年10月,党的十九大将“数字中国”作为国民经济社会发展的重要推手纳入报告之中,提出要建设科技强国、质量强国、航天强国、网络强国、交通强国、数字中国、智慧社会,推动互联网、大数据、人工智能和实体经济深度融合,发展数字经济、共享经济,培育新增长点,形成新动能[4]24-25

2017年12月8日,习近平总书记在主持中共中央政治局就实施国家大数据战略进行第二次集体学习时指出,“大数据发展应该审时度势、精心谋划、超前布局、力争主动,并结合中国实际对实施国家大数据战略、加快建设数字中国做出部署要求”“要坚持以供给侧结构性改革为主线,加快发展数字经济,推动实体经济和数字经济融合发展,推动互联网、大数据、人工智能同实体经济深度融合,继续做好信息化和工业化深度融合这篇大文章,推动制造业加速向数字化、网络化、智能化发展”[1]

2018年4月,首届“数字中国”建设峰会召开,习近平主席发来贺信指出,当今世界,信息技术创新日新月异,数字化、网络化、智能化深入发展,在推动经济社会发展、促进国家治理体系和治理能力现代化、满足人民日益增长的美好生活需要方面发挥着越来越重要的作用[15]。党的十九大描绘了决胜全面建成小康社会、开启全面建设社会主义现代化国家新征程、实现中华民族伟大复兴的宏伟蓝图,对建设科技强国、质量强国、航天强国、网络强国、交通强国、数字中国、智慧社会作出战略部署[4]25。加快“数字中国”建设,就是要适应中国发展新的历史方位,全面贯彻新发展理念,以信息化培育新动能,用新动能推动新发展,以新发展创造新辉煌。

2020年10月,党的十九届五中全会将加快“数字中国”建设列入“十四五”规划和2035年远景目标中。2021年3月召开的“两会”,再一次将“数字中国”建设写入政府工作报告中,作为“十四五”规划的重要内容。

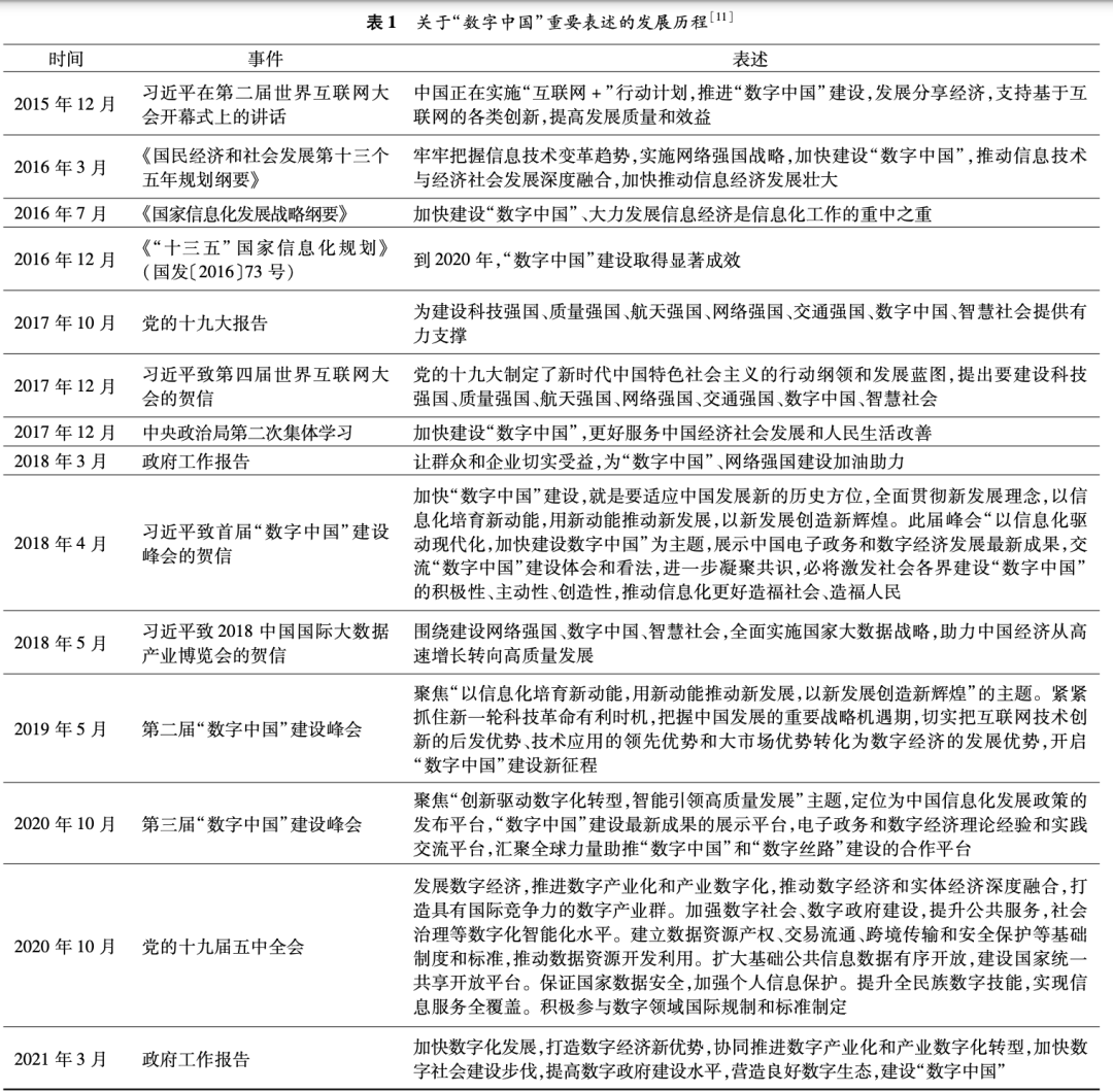
随着“数字中国”建设全面启动,在党中央、国务院和各级政府的统一部署领导下,经济、社会、文化、政府、军事等各领域数字化转型建设全面提速,一系列重要政策文件正式印发,各项工作有条不紊展开,如表 1[11]所示。

图片

这一阶段的“数字中国”建设呈现出如下特点:第一,习近平总书记正式提出并赋予“数字中国”全新含义,彻底跳出“数字地球”的局限,全面表征以中国为对象的国家信息化体系的现代化建设;第二,全党全国人民积极行动,将“数字中国”迅速纳入党和国家的各种战略规划中,全面描绘中国现在和未来的数字化建设蓝图,并提出了加快数字化发展和建设数字中国的具体目标;第三,“数字中国”从学术界研讨到地方探索实践,全面上升为国家现代化战略。


三、“数字中国”的未来走向

“数字中国”建设已经成为中国的国家重要战略,它将成为指引中国国家信息化建设的国家战略,并指引中国从全面小康走向现代化强国,成为中华民族伟大复兴的重要科技发展战略。从技术层面来说,“数字中国”建设内容广泛,包括互联网、大数据、人工智能、区块链、5G通信、量子信息与量子计算机等一系列具体的新兴信息技术。从国家科技战略来说,它将让中国抓住新一代信息技术革命的机会,实现换道超车。更为重要的是,它将在未来对中国的经济、政治、文化、社会、生态各个方面产生全方位的影响,助力中国实现2035年进入现代化强国之列,并最终实现中华民族伟大复兴。因此,下文将从经济、政治、文化、社会、生态五个维度来探讨数字中国的未来走向[12]114-120

(一) 数字经济发展走向

经济建设是中国现代化强国建设的根本,数字经济是继农业经济、工业经济之后的经济发展新形态,它以数据为关键生产要素,以网络通信技术为核心驱动力,以现代信息网络为重要载体,并重塑经济社会发展与治理模式。“数字中国”将从数字产业化(数字经济基础部分)和产业数字化(数字经济融合部分)两个方面来发展数字经济。数字产业化将包括互联网、大数据、人工智能、区块链等数字技术所衍生出来的各种新兴产业类型;而产业数字化由于各种数字技术与传统产业有机融合,必然带来重大的产业变革。数字技术对国民经济各部门具有十分广泛的辐射带动效应,对提高中国经济效率、促进经济结构加速转变具有强大的驱动作用,所以数字经济将是未来“数字中国”建设的根本。

(二) 数字政府发展走向

政治建设是中国现代化强国建设的保障,数字政治建设的主要内容是数字政府建设,它以“数字中国”建设引领政府治理创新,核心是要推进政府数字化、智慧化转型,助力建设人民满意的服务型政府。未来的“数字中国”建设必然会将数字化技术与政治建设有机结合,政府依托网络平台创新服务方式和内容,挖掘数据潜力助力政府智慧服务和管理,即利用数字技术实现政府功能和效率的现代化蜕变,进而转变为一种能够与未来现代化强国相适应的现代化政府管理模式。

(三) 数字文化发展走向

文化建设是中国现代化强国建设的灵魂,中国传统文化往往提倡整体、模糊的思维方式,缺乏数字、定量和精准的意识。未来的“数字中国”建设从三个方面影响文化建设:一是如何转变思维方式,确立数字思维模式;二是传统文化如何搭上数字化的时代快车,实现传统文化的数字化转型;三是如何打造新兴的数字文化,并弘扬数字文化价值观,由此为未来的“数字中国”提供一个相适应的数字文化环境。

(四) 数字社会发展走向

社会建设是中国现代化强国建设的条件,所谓数字社会主要以智慧社会为主要形式,而智慧社会是数字技术条件下社会运行和社会治理的全新形态,是推进“社会智慧化”和“智慧社会化”的有机融合。“数字中国”建设将会从社会数据化和数据社会化两个维度影响中国的未来社会建设的战略目标。从社会数据化来说,社会建设和社会治理都离不开数据的支持,物联网、大数据、人工智能等数字技术的发展为未来智慧社会的运行提供泛在、融合、智能的社会运行数据基础,由此建构以人为本、惠及全民的民生服务新体系,实现数字生活。从数字社会化来说,未来的智慧社会将在推动社会运行和社会治理实现数字化、智能化和精准化的基础上,运用互联网、大数据人工智能等新技术来提高社会运行和治理效率。

(五) 数字生态发展走向

任何事物都相互关联,相互依赖,共同构成一个相互作用的生态系统,数字世界也是一个生态系统,需要按照生态系统的要求来建设。“数字中国”建设将给中国现代化强国建设带来更广阔的数字开放与共享、更先进的数字文明、更丰富的数字资源等。大数据时代要求数据的开放与共享,正因为开放与共享才迎来了大数据时代,才形成数字生态系统。当然,要建设一个良好的未来中国数字生态,就必须将开放、共享和保护结合起来,因为数据化与数据开放共享也带来了如隐私、安全等一系列问题,同时也需要数字文明和数字资源利用之间达到辩证统一,最终营造出一个开放、共享、和谐、友好的数字生态环境。

“数字中国”建设将在经济、政治、文化、社会和生态全方位影响未来中国的发展,对中国现代化建设意义非同一般,因此,必须抓住这次历史机遇,实现中华民族伟大复兴。

首先,“数字中国”作为国家战略将成为中国未来的信息化发展纲领和行动指南。信息化、数字化是中国社会发展的大方向,但如何数字化、信息化,“数字中国”建设将作为国家战略全面引领中国的数字化、信息化发展[16]

其次,“数字中国”将引领中国抓住新一代信息革命的机遇,实现换道超车。回顾世界历史,不难发现,任何国家或民族的伟大复兴都抓住了世界的某种重大机遇。中华民族在实现现代化强国的过程中,正好遇到了新一代信息革命这百年难得的机遇,将通过“数字中国”建设来实现换道超车,超越工业社会而直接进入信息社会。

再次,“数字中国”建设将成为推动中国社会发展的重要推手。中国从2021年开始将在全面建成小康的基础上,全面开启社会主义现代化国家的新征程。在未来的现代化征程中,数字化、信息化是其中的重要内容,因此,“数字中国”建设将来必然成为中国现代化建设的重要内容和重要推手,必将推动着中国经济、政治、文化、社会、生态各方面向着现代化的未来前进。

最后,“数字中国”建设将助力中华民族伟大复兴。中华民族将在全面建成小康社会之后继续发展,向着社会主义现代化强国前进,最后实现伟大复兴。数字化、信息化正好为中华民族伟大复兴提供了历史机遇和技术手段,“数字中国”建设将是中华民族伟大复兴的重要组成部分,也将是伟大复兴的重要推动力量。


四、结语

“数字中国”这个概念本来是为了响应国际上的“数字地球”,从学术界的地理信息系统的纯学术含义开始,逐渐走向了地方信息化建设实践,并最终成为了国家科技发展战略。特别是“数字福建”的建设具有转折性意义,从此摆脱了国外赋予的狭窄含义而走上了自然、经济、社会的全面数字化、信息化。2015年底,习近平总书记的重要讲话直接将“数字中国”提高到国家发展战略高度,成为中国数字化、信息化建设的里程碑[11]。放眼未来,“数字中国”建设将对中国经济、政治、文化、社会、生态诸多方面产生全方位的影响,并将指导中国快速走向全面数字化、信息化的现代化强国。

0

好文章需要您的支持

声明:

根据《中华人民共和国著作权法》及《最高人民法院关于审理涉及计算机网络著作权纠纷案件适用法律若干问题的解释》的规定,本网站声明:凡本网转载作品,转载目的在于传递更多信息,并不代表本网赞同其观点和对其真实性负责,转载信息版权属于原媒体及作者。我们力所能及地注明初始来源和原创作者,如果您觉得侵犯了您的权益,请通知我们,我们会立即删除改正。如因作品内容、版权和其它问题需要同本网联系的,请在30日内进行。

收藏
分享
发表评论:
评论:
相关文章:
热点文章: